* Product details and visuals have been generalized to respect organizational confidentiality.
TL;DR
As AI adoption accelerated across the organization, I designed AI-assisted features that enhance existing entity data workflows—condensing complexity, resolving ambiguity, and preventing duplication without disrupting how stewards already work.
Overview
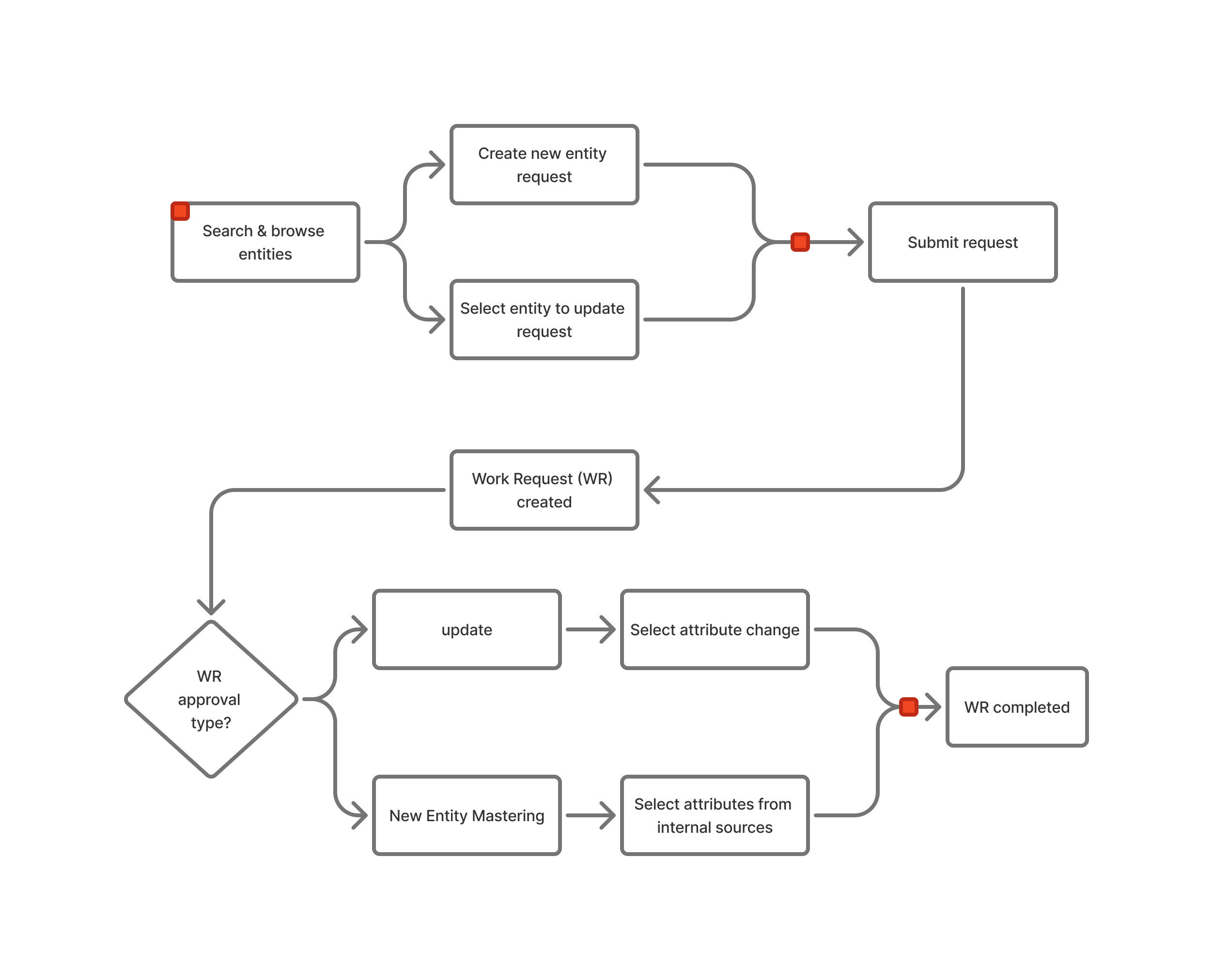
The platform is where data stewards, commercial teams, and relationship managers go to manage entity information. Users create new entities and update existing records through change requests. Once submitted, each request enters a worklist that requires approval—this applies to both entity changes and entity mastering before anything goes live.
My work focused on introducing AI-assisted capabilities into this system—improving how users discover, resolve, and enrich entity data without disrupting the approval and governance model they already rely on.
Problem
Duplicate creation. Users submit new entity requests without knowing the entity already exists. Without reliable discovery, the same entity gets created multiple times.
Limited data gathering. Users research entity information manually with limited access to external sources. Coverage is uneven from the start.
Opportunity
Semantic entity matching. The system runs a semantic search against existing records and surfaces potential matches, so users catch duplicates before they propagate.
AI-assisted data enrichment. AI pre-populates entity fields from internal and external sources. Users review and confirm rather than researching from scratch.
Interaction Model
The key design constraint: AI proposes, but the user always decides. Three actors, clear boundaries.
AI
Retrieves, matches, and proposes candidates
System
Validates against rules and schema
User
Reviews, selects, and commits — accountability stays here
What this meant for the UX
Suggest, never auto-commit. AI outputs are proposals. Nothing enters the system without explicit user confirmation.
Show provenance. Every AI-sourced value is attributable—users see where it came from, not just what it says.
Fit the existing flow. AI appears at moments users already act—before submission and during approval—not as a separate mode or tool.
Feature 1 · Semantic Retrieval
One retrieval engine powers three moments in the workflow. Instead of building separate experiences, the same semantic matching layer answers one question everywhere: "does this entity already exist?"

Click a numbered marker to learn more

Pre-submission potential match check — confidence-ranked results let users link to an existing entity or continue with a new request.
Feature 2 · AI External Data Sourcing
Data stewards previously researched entity attributes one source at a time — toggling between vendor portals, registries, and internal records. AI external data sourcing consolidates that into a single comparison view: multiple providers queried at once, results aligned row-by-row, every selected value traceable to its origin.

Source priority by column order. Authoritative registries on the left, supplementary sources on the right — users scan from most trusted inward.
Select with source tie. Picking a value carries its source into the Selected column. A consensus count ("5/6 match") surfaces agreement at a glance.
Core vs. research attributes. Identity fields (name, country, tax ID) and enrichment fields (revenue, headcount) live in separate table sections with different coverage expectations.
Toggleable sources. A pill bar lets users show or hide providers — same interface, scoped to each team's vendor access.
Reflection
In regulated contexts, AI lands best as support for structured workflows—retrieval, matching, drafting—not as an open-ended chat that bypasses audit and rules. The design work is drawing that boundary crisply enough that teams adopt it without workarounds.